篮球课程思政教学案例

发布时间:2024年08月10日 11:22 来源: 浏览次数:204

课程名称:男子篮球

授课对象:1-4年级本科生

课程简介:

(一)篮球课程的内容与特点:

篮球运动技术分为运球、传球、投篮,集于跑、跳、投、移动、进攻、防守、对抗和分工协作为一体的综合性运动项目,体现在集体性、对抗性、健身增智性、启发教育性。篮球课程在高校体育课中占据重要位置,篮球课程是大学生十分喜欢的运动项目,我校开设篮球课的形式为任选课。篮球课程的主要目的有两个方面:一是为了提高学生的身体素质和运动技能,培养良好的运动兴趣和运动习惯,终生体育奠定基础。二是培养规则意识、正确处理合作与竞争关系、培养良好的体育道德和吃苦耐劳的意志品质。

“课程思政”建设的关键是教师,“学为人师,行为示范”。课程负责人丁健老师获评北京交通大学“最受学生喜爱的老师”荣誉称号。体育部、课程组注重教师素质提升,大力支持老师参加多种培训学习。2021年,多名老师参加了学校教师发展中心组织的课程思政建设讲座,相互交流学习课程思政建设心得。多名教师参加了学校、体育部组织的线上思政课程培训,注重集体研讨。课程组先后多次组织线上线下集体研讨会,开展思政案例建设,分享课程思政优秀案例和示范课程,讨论如何依据课程特点,找出与知识点可以融合的思政元素。

篮球项目在我国是大众普及性最高的运动项目之一。因其是以团队形式为代表,学习和训练过程中都会围绕集体目标为最高追求,个人能力提高同时追求团队配合意识的培养,因此,篮球课程中蕴含着丰富的思政内涵。《男子篮球专项课》也是交大传统最悠久的体育项目之一,其学校代表队从80年代开始在篮球高级班选拔代表学校参赛,为社会培养出了众多的优秀人才,为校争誉,为国争光。在高水平运动队的引领下,交大师生在篮球运动上的锻炼热情一直很高,每年的学生院际杯比赛是学生中在校体育节上参与人数最多的运动项目,每年的决赛都是主管校领导现场亲自观看,在学生中影响力巨大且不断提升。

交大的男子篮球专项课也是同学们最喜爱的体育课之一,在全校努力把北京交通大学建设成国内一流,国际知名综合性大学的背景下,我们教学团队有培养竞技能力方面的优势,我们也把这种优势转化为经验运用在思政课程中来,把爱国荣校,拼搏进取,逆境中的坚持以及团队协作的体育精神融入到课程思政的教学设计中,把以体育人,强身健体,提升意志品质作为我们教学实践的重点,不断提高篮球专项课在思政课程方面的教学水平。

教学团队成员:全体教学老师

案例简介:以第二次课为例:胸前传、接球技术学习

属于进攻过程中的技术手段,为快速形成局部强侧优势占据得分主动。教学中充分发挥学生的主体作用,注重培养学生的创新意识;通过探究性学习和合作学习,促进学生体能素质,运动技能的提高。

(一)传授知识方面,发挥理工学生为主的特点,对胸前传接球中的动力分析引用流体力学的伯努利定律进行解读,从物理学角度解读学习内容,激发学习兴趣,让“理工男”理解起来深入浅出,激发科学探索精神,实现知识迁移的学以致用。

(二)在技术教学之中,运用小组合作学习,培养学生的合作意识,提高合作能力,适应社会发展的需要;引导学生观察对比学习,为学生营造一个宽松和谐、愉快思考、尝试体验的空间,激发学生的运动兴趣。。

(三)价值塑造方面,传球技术属于团队配合分享球权,为集体利益敢于牺牲个人利益培养学生解决问题的能力。从融入课程思政理念的教案分析,可以发现,科学地设计教学内容,可以使思政育人理念贯穿教学始终。结合本课的教学内容,课的准备部分、基本部分、结束部分采用多种形式教学,通过骨干带头、教师引导、团队配合、党员模范、游戏法等教学形式来激发学生对学习篮球技能的积极性。

案例蕴含的思政元素分析

从开始部分到结束部分对学生进行全过程的思政引导。从准备部分开始,对学习“胸前传接球技术”的重要进行说明:“篮球比赛中,最好的进攻,就是最好的防守”、“台上一分钟,台下十年功”等等,可以通过案例分析,对学生进行正确的价值引领,积极地团队传球配合可以赢得掌声,收获胜利,但背后一定是汗水铺就的,只有在背后默默复出努力,才能在赛场发光发亮,引导学生吃苦耐劳拼搏争先的精神;在基本部分,说明好的组织传球进攻对比赛的影响,通过讲解、示范和组织联系等方法,对学生胸前传接球技术进行打磨,培养学生敢于挑战、勇于担当和精益求精的意志品质;在结束部分,回顾学习态度、学习收获以及课堂纪律等方面的精神风貌,再次强化对学生的思政教育。

1 案例课程思政流程示意图—胸前传接球学习


案例教学整体设计

(一)教学设计

篮球课课程思政实践教学中,以学生为主体,教师为主导,从准备部分、基本教学,通过骨干带头、教师引导、团队配合、党员模范、游戏法等教学形式来激发学生对学习篮球技能的积极性。

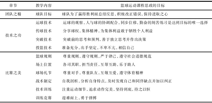
将篮球运动引申出的思政元素可以分为三类,分别是团队之精、技术之功和比赛之美,在每一个环节都具有待挖掘和凝练的思政元素(表2)

2篮球技战术的引申思政元素


篮球运动的团队之精。篮球运动技术战术中蕴含着丰富的哲学原理和思政资源。篮球运动的目标就是依靠团队的力量,赢得比赛的胜利,团结协作是战胜一切困难的前提和保证。在篮球竞赛组织中,要努力培养学生命运共同体的意识和团结协作的精神,让学生体会团队的力量以及竞争与合作的重要性,树立集体主义精神,荣辱与共,共同面对团队的失利和成功。

构建高校篮球运动课程思政教育体系,就是将立德树人的理念贯穿于篮球运动的方方面面,这是实现三全育人格局的有效手段(表3)

3高校篮球运动的课程思政教育体系

从篮球运动课程思政的理论基础中,可以凝练出爱国主义精神、集体主义精神、科学探究精神、开拓创新精神、团结协作精神、拼搏奋进精神、社会道德规范、法治精神、遵规守规精神、突破自我精神、辩证唯物主义世界观、社会主义核心价值观等 12 个一级思政教育元素指标。体育教师应深入浅出,采用契合式、植入式、点睛式、案例式等不同的融合教学方式,将思政元素融入到篮球课堂教学、课外篮球活动、课余篮球训练、篮球竞赛、校园篮球运动文化建设等教学环节,实现篮球运动课程思政教育的全覆盖。体育教师应采用讲授与讨论、启发与探究、训练与实践、竞赛与角色、体验与感知等方法,在高校篮球运动的教学内容、教学方法、活动规划、训练的组织与实施、竞赛的组织与保障、竞赛成绩、篮球精神文化建设等教学细节上融入思政元素,构建高校篮球运动课程的思政教育体系。

(二)教学实践

下面是对篮球实践课对“胸前传、接球技术”内容的教学实践分析:

1、在课前准备部分,教师要求学生提前到场地,避免迟到,培养学生不迟到、不早退的诚信意识;学生自主轮班制去借场地器材,体现为人服务的担当精神。课的准备部分,有班委带头集合整队,体现学生干部勇于担当、敢于挑战的意识;对学生提出要求,培养学生的规矩意识;师生问好方面要求师生行鞠躬礼,培养学生尊敬师长、互敬互爱的精神;检查服装,要求学生注重个人形象,培养学生良好的精神风貌;

2、热身活动部分,摒弃传统的站桩式热身方法,进行行进间的动态拉伸活动,激发学生上课的积极性和主动性,为基本部分的学习做好准备;在队列队形方面的要求,培养集体主义精神、规矩意识和纪律观念,在游戏热身部分,调动学生积极性,培养学生安全意识和敢于挑战的精神。

3、在课的基本部分,对技术动作的钻研,要求学生努力争先、精益求精的求知状态;教师引导,抓住学生的注意力,给学生从技术动作上做好表率;对违反课堂纪律的学生,适当予以体力惩罚,既能维持课堂纪律,也能培养学生的规矩意识;在技术练习中,培养学生拼搏争先、不耻下问、团结协作的精神;在游戏教学中要求学生遵守规则,自主安排游戏顺序,培养学生守规则的法制观念、团队配合和集思广益的精神。

4、在课堂结束部分,虽然课堂教学已近尾声,但仍然需要完成课堂任务,培养学生做事善始善终、坚持到底的精神;对课堂效果进行抽查,一方面是为教学效果做评估,另一方面培养学生展示自我、敢于挑战的精神;放松整理活动,强调其重要性,增强学生健康意识,放松活动可以让学生相互配合,培养学生互助互爱、团结友善的精神;对课堂的总结,表扬表现好的学生,鼓励技能稍差的学生有进步表现,对纪律观念差的学生,要予以转变的肯定,总的来说,鼓励为主,培养学生对篮球的兴趣,培养学生终身体育的意识;课后作业是为了督促学生更好的掌握篮球知识和技能,并培养学生独立思考、实践出真知的意识;要求学生进行预习功课,培养学生主动学习的能力。在场地管理方面,讲解维护篮球设施的重要性,培养学生爱护环境、无私奉献、乐意助人的精神品质。

(三)教学反思

1、运用中存在的实际困难与问题

1)篮球课教材没有明确构建“思政育人”的内容,教材建设未能充分调配教师队伍和发挥师资力量;

2)篮球课教师使用教学大纲思政育人理念只局限在教学目标的育人目标中,在教学内容纲要和教学内容及时数分配等方面融入不够;

3)教学进度对课程思政元素的融入度不足,沿用旧的教学进度现象普遍,学校未制定篮球课教学进度思政化的相关规定,教研室对教师进行篮球课教学进度的思政融入没有明确要求,教师对篮球课教学进度融入课程思政的观念不强以及执行力不够;

4)教案中存在对课程思政理念融入不彻底、不全面的现象,少数教师对教案融入课程思政理念不够重视。

2、篮球课教学过程融入课程思政内容的方面:

1)课堂教学中未能将课程思政理念贯穿全过程,教学模式和组织形式单一,没能将思政理念贯穿整节课的准备部分、基本部分、结束部分;

2)对学生的思想品德素质考核模块比例较小,篮球课教学评定模式单一,以教师评价为主体,部分学校存在重技轻德的现象。

3、建议:

1)在教材中应增设“思想素质”模块;

2)完善篮球课教学大纲设计,推动篮球课课程思政发展充分挖掘思政元素;

3)学校要提出篮球课教学进度思政化的规定,教研室制定监管制度,教师个人要加强思政育人意识;

4)完善教案的课程思政元素融入,加强教师间的经验交流,加大教师进行思政化教案建设的执行力。

5)要采用多种教学模式和组织形式进行思政理念的融入;

6)构建思政化的考核与评定体系。